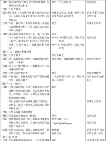
二氧化硫的性质,二氧化硫作为碱性氧化物的性质?
二氧化硫的性质,二氧化硫作为碱性氧化物的性质?
二氧化硫作为碱性氧化物的性质
从物质分类角度看,二氧化硫属于酸性氧化物,所以可以与碱反应得到盐和水,与碱性氧化物反应得到盐,与水反应得到亚硫酸。
从硫的化合价角度看,处于中间价,既有氧化性又有还原性,如与硫化氢反应得到硫和水,表现氧化性;与氯气、铁离子、高锰酸钾等强氧化剂反应得到硫酸根离子,表现还原性。另外,二氧化硫还有漂白这一特性。

二氧化硫溶于水为什么是物理性质而不是化学性质
物质的性质,包括它的物理性质、化学性质。区别物理性质和化学性质,关键在于体现这些性质时,发生的是物理变化还是化学变化。
二氧化硫溶于水时,不仅有物理变化(例如,溶解过程中的热量变化、有关物质的形态变化),还有化学变化(二氧化硫与水化合为亚硫酸)。这,既体现了二氧化硫的物理性质,也体现了二氧化硫的化学性质。
其实,任何化学反应的过程,都包括着物理变化。

二氧化硫与水反应具有六个性质
二氧化硫和水反应生成亚硫酸,类似的二氧化碳和水反应生成碳酸,三氧化硫和水反应生成硫酸。和水反应生成酸是酸酐(酸性氧化物)的通性,不是所有的酸酐和水反应都能生成酸。
二氧化硫漂白性的特点
二氧化硫具有漂白性的原理是SO2与H2O反应生成H2SO3,H2SO3和有机色素结合,生成了不稳定的无色化合物。
二氧化硫的化学性质:
二氧化硫可以使品红溶液褪色,加热后颜色还原,因为二氧化硫的漂白原理是二氧化硫与被漂白物反应生成无色的不稳定的化合物,破坏了起到品红中起发色作用的对醌式,加热时,该化合物分解,恢复原来颜色,所以二氧化硫的漂白又叫暂时性漂白。二氧化硫化学性质极其复杂,不同的温度可作为非质子溶剂、路易氏酸、还原剂、氧化剂、氧化还原试剂等各种作用。液态二氧化硫还可作自由基接受体。如在偶氮二异丁腈自由基引发剂存在下与乙烯化合物反应得到聚砜。液态二氧化硫在光照下,可与氯和烷烃进行氯磺化反应,在氧存在下生成磺酸。液态二氧化硫在低温表现出还原作用,但在300℃以上表现出氧化作用。
二氧化硫的用途:
二氧化硫对食品有漂白和防腐作用,使用二氧化硫能够达到使产品外观光亮、洁白的效果,是食品加工中常用的漂白剂和防腐剂。可以用于生产硫以及作为杀虫剂、杀菌剂、漂白剂和还原剂。在大气中,二氧化硫会氧化而成硫酸雾或硫酸盐气溶胶,是环境酸化的重要前驱物。
-
- 丁未是几点,农历的67年10月25日是新历的什么时候?
-
2023-09-21 01:12:23
-
- 第一人称的好处,运用第一人称写作有什么好处
-
2023-09-21 01:10:18
-
- 身高体重标准表,身高体重标准符号?
-
2023-09-21 01:08:13
-
- 洋葱炒牛肉怎么炒,牛肉炒洋葱怎么做
-
2023-09-20 21:23:13
-
- 菊花的象征意义,紫色菊花花语象征与寓意
-
2023-09-20 21:21:08
-
- 常州北站附近有哪些宾馆,常州北火车站周围宾馆入住要求
-
2023-09-20 21:19:03
-
- 司马青衫指的是谁,《西厢记》中的司马青衫指的是谁
-
2023-09-20 21:16:58
-
- 清蒸螃蟹如何清洗,清蒸螃蟹之前怎么清洗螃蟹
-
2023-09-20 21:14:53
-
- 青海省贵德县美食,青海省海南州共和县特产
-
2023-09-20 21:12:48
-
- 墨盒堵了怎么办,打印机墨盒堵塞怎么解决
-
2023-09-20 21:10:43
-
- 化妆的正确步骤初学者,学生化妆的正确步骤
-
2023-09-20 21:08:38
-
- 扁鹊是哪个朝代,扁鹊活了几个朝代?
-
2023-09-20 21:06:33
-
- 家里有小黑虫怎么清除,怎样消灭家里的小黑虫
-
2023-09-20 21:04:28
-
- 向日葵传播种子的方法,向日葵是靠什么方法传播种子的?
-
2023-09-20 16:26:27
-
- 瑞士和瑞典的区别,瑞典和瑞士有什么区别地图
-
2023-09-20 16:24:21
-
- 蚯蚓吃什么,蚯蚓吃什么长的快?
-
2023-09-20 16:22:14
-
- 芈华历史人物简介,芈华是谁的女
-
2023-09-20 16:20:08
-
- 就业信息的作用,水在生产中有哪些重要作用
-
2023-09-20 16:18:01
-
- 湖北有多少个市,湖北境内有多少个少数民族?
-
2023-09-20 16:15:54
-
- 电视剧猎狐剧情介绍,猎狐 电视剧剧情介绍
-
2023-09-20 16:13:48



农村40万存款算穷吗
ins什么意思,女生ins是什么意思?