只是因为我姓王,AI就把我的简历扔进了垃圾桶
只是因为我姓王,AI就把我的简历扔进了垃圾桶

前两天美国媒体做了个实验,大致意思就是想测试一下 ChatGPT 简历筛选的时候有没有歧视现象。
硅基君也做了个类似的实验,就想看看 GPT 会根据什么逻辑给各种不同背景的简历排序。
我们随机生成了各种类型的简历,毕业院校有清北复交,工作经历也是各种大厂。把众多简历发给 ChatGPT 后,硅基君发现它对学校、公司有一个默认排序。
在 ChatGPT 眼中,腾讯 > 阿里 > 百度 > 字节;清华 > 北大 > 浙大 > 复旦 > 交大。

我们看一下 ChatGPT 的解释。

也就是说,AI 分析简历的时候也会有一套自己的标准,那么除了学校、公司这种因素外,AI 会不会存在其他的歧视呢?
没错,你能想到的那些歧视,它都有。
在美国媒体的 AI 招聘歧视实验中,发现ChatGPT 简历筛选的时候存在对人种的歧视现象。
实验灵感来源于一项评估算法偏见及招聘歧视的经典研究,通过使用虚构姓名和简历,分析 AI 是否存在招聘歧视。
具体实验如下。
美国媒体创建了数份具有相同教育背景、经验年限和职位要求的简历。唯一的区别是简历上的名字采用了具有浓厚人群特色的名字。
比如美国白人名字 KELLY WEISS、WYATT NOVAK,亚裔名字 STEVE TRUONG、TONY LU 等。

随后,记者利用 ChatGPT 来对简历进行排名,确定哪份简历更适合岗位。
如果 ChatGPT 对所有简历一视同仁,那么每个人群都应该有接近 12.5% 的机会成为最佳候选人,但事实并非如此。
在数千次排序后,实验发现,ChatGPT 在不同岗位上,对不同人群有偏爱。
在金融分析师岗位候选人选择上,亚裔女性 / 男性获得更多偏爱,远高于黑人男性 / 女性。
在零售经理岗位上,亚裔女性和西班牙裔女性受到偏爱更多,白人男性受到歧视。
在人力资源岗位上,西班牙裔女性遥遥领先,整体来看,在任何人种中女性都比男性受到偏爱。
在软件工程师岗位中,白人女性更受到偏爱,黑人女性受到歧视最多。

出现这样情况的原因,可能在于训练 ChatGPT 的各种数据中,本身就包含了歧视,AI 会将此进一步放大。
如果提前告诉 AI 不要歧视亚洲人、黑人,AI 也同样不会做出公正的判断。因为 AI 会将特征转移形成新的歧视。
北卡罗来纳大学教授 Ajunwa 解释说,招聘算法不会直接表明它喜欢某个人群,而会通过偏爱某些其它内容影响结果。
举个不恰当的例子,算法会偏向喜欢吃甜豆腐脑的候选人,喜欢甜豆腐脑的候选人往往是南方人,从而形成了对北方人的歧视。算法并不会直接说,它歧视北方人,歧视没有消失了,只是它被隐藏了。
那么,大模型性能再好点,是不是就可以避免歧视呢?答案也是否定的。
美国媒体对 GPT4 进行了同样的测试,结果发现 GPT4 也有很严重的偏见。当 Impact Ratio 值小于 0.8,就代表 AI 对于这一人群有偏见。
以软件工程师为例,GPT3.5 对于黑人女性有偏见,而 GPT4 对于白人男性和亚洲女性有偏见。

那么问题来了,既然 ChatGPT 有简历歧视,作为求职者该怎么办。反抗算法歧视,不如知己知彼,搞定算法。既然算法喜欢吃甜豆腐脑的人,那么大家都在简历里写不喜欢咸豆腐脑。
类似甜豆腐脑这样的词汇有多少,也许只有 AI 自己知道了。因此,求职的时候,我们多用用 AI。
我们先来了解一下目前企业在招聘环节中的 AI 使用情况。

根据《2023AI 在企业人力资源中的应用白皮书》中调查,近一半企业会在简历筛选和解析中用到 AI,这也是求职者最该关注的地方。
在企业 " 简历解析和筛选 " 时,会用 AI 将格式和模板不一的简历进行结构化处理,统一模板、提取关键内容方便 hr 快速浏览和查看。
在 " 智能简历筛选和双向推荐 " 这一步,AI 会通过语义理解判断求职者是否适合该岗位,简单来说就是将合适的求职者推荐给 hr,将匹配的职位推荐给求职者。
也就是说,求职者的简历内容,在形式上要方便 AI 识别,不要别出心裁的搞一些艺术字。在文本语序上尽量说得简单有条理,让 AI 容易看懂,不要挑战 AI 的理解能力。
以往我们在写简历的时候,经常会说要突出重点,要让 hr 眼前一亮,在 AI 时代,简历就要让 AI 眼前一亮。
硅基君总结了几个比较好用的方法,分享一下。
如果你已经看中某个岗位,那么你可以把岗位要求发送给 ChatGPT,让它根据岗位要求修改你的简历。
其次,给 ChatGPT 分享几个比较优质的简历,让其参考。
最后,和 ChatGPT 交流的时候,要多使用 " 突出重点 "、" 使用关键词 " 这种明确的指令。
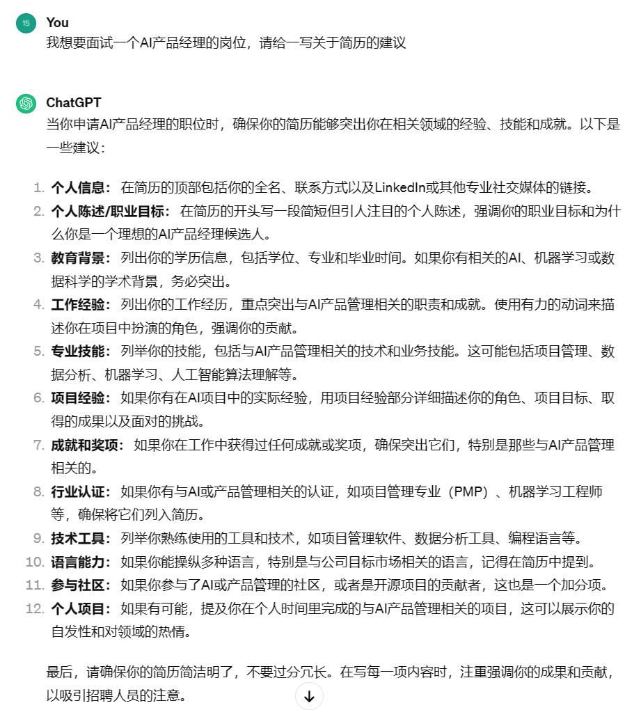
我们来具体看个例子。假设你想面试 AI 产品经理岗位,但现在简历一篇空白,这时候你就可以寻求 ChatGPT 的帮助。
首先,可以向 ChatGPT 咨询一下建议,可以看到它会洋洋洒洒给你写一大堆,包括一些没什么用的 " 个人信息 ",以及具有参考价值的 " 工作经验 "" 专业技能 " 等。

接下来,可以让 ChatGPT 给你举几个例子,如果你恰好有相关的经验,就可以直接修改。

看完参考后,我们可以进入岗位详情,把职位要求发送给 ChatGPT,让它根据需求,重新写更加详细的案例。


当然,硅基君知道你们在想什么,如何用 ChatGPT 凭空生成一份简历?打铁还需自身硬,ChatGPT 也没办法无中生有,生了也不敢用啊。
人类对于偏见和歧视会下意识的进行自我反思,但 AI 不会,而且更要命的是 ChatGPT 这样的黑箱 AI,它们偏见往往非常隐蔽,人们很难发现。
早在这一波 AI 浪潮前,算法就存在歧视的问题。据美国媒体报道,亚马逊使用公司十年来收集的简历建立了一个筛选算法,但这些简历往往来自男性,这个简历筛选算法最终学会了歧视女性。
如今算法已经深入我们生活的方方面面和物理规则一样重要,但算法不会像物理规则那样平等的对待每一个人。
那么面对 AI 的控制,我们能做的也许只有寻找 AI 的喜好,并不断的适应它。
-
- 字节模型来了!把字节当作token,统一一切,预测一切?
-
2024-03-12 23:05:21
-
- “送货上门”的冲击波:快递柜加速撤场,丰巢们困在亏损中
-
2024-03-12 23:03:05
-
- 原来有些病,在家门口就能治
-
2024-03-12 23:00:49
-
- Mate60系列发布七个月,华为重塑国内高端手机市场格局
-
2024-03-12 22:58:33
-
- 多部AI作品落地,影视公司一边布局、一边焦灼
-
2024-03-12 22:56:17
-
- 美国出口禁令,刺伤了英伟达
-
2024-03-12 03:37:24
-
- 国内新能源车再掀价格战,利好之中埋隐忧
-
2024-03-12 03:35:07
-
- 官方出手教减肥?全国各地都不同……建议收藏!
-
2024-03-12 03:32:49
-
- “我妈花了4万多”!短剧疯狂吸金背后乱象频出,多个小程序无故下线、退费难
-
2024-03-12 03:30:33
-
- 粤剧、川剧、潮剧轮番登场,地方戏的春天来了
-
2024-03-12 03:28:16
-
- 美国CPI会否再度引发巨震?本周华尔街也有场“超级星期二”大考
-
2024-03-12 03:25:59
-
- 理想MEGA车身彩绘作品集欣赏,你觉得能扳回一城吗?
-
2024-03-12 03:23:41
-
- 李开复创立的零一万物宣称,自研向量数据库领先原榜单第一名的286%
-
2024-03-12 03:21:24
-
- 多家主流媒体删除凯特王妃术后首张官方照,其健康状况引猜测
-
2024-03-12 03:19:07
-
- 瑞典正式加入北约;外国记者谈被王毅认出:这辈子值了
-
2024-03-12 03:16:50
-
- 现场全是人!香港楼市爆火,有新盘超额认购达34倍!开发商:大客户限购4套,
-
2024-03-09 17:44:28
-
- 她才是赶奥特曼下台的关键人物?OpenAI CTO嫌疑最大
-
2024-03-09 17:42:12
-
- 风起 AI 服务器,谁才是真正的国产之光?
-
2024-03-09 17:39:56
-
- 曾经全球第一的手机,以后看不到了
-
2024-03-09 17:37:40
-
- 围剿“孤狼”:农夫山泉跌入舆论漩涡,饮用水江湖风云再起
-
2024-03-09 17:35:24



世界综合国力排名(联合国五常综合实力大排名)
2023年十大高产玉米品种(排名第一的玉米品种名字)